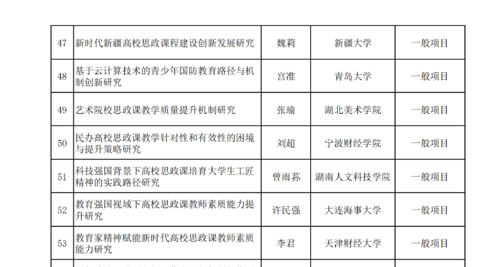
近日,全国哲学社会科学工作办公室公布2023年国社科高校思政专项立项结果。按照《国家社会科学基金管理办法》有关规定,根据申报和评审情况,2023年度国家社科基金高校思想政治理论课研究专项共立项171项。bw必威西汉姆联官方网站副教授张瑜申报的《艺术院校思政课教学质量提升机制研究》获批立项。
近年来,bw必威西汉姆联官方网站大力培育高质量学术成果,推动科研发力、智库发声、服务升级,取得实效。2022年获批教育部人文社会科学研究规划基金项目立项1项,省社科基金一般项目(后期资助项目)立项2项,校级教研、科研项目多项。2023年获批国家社科基金高校思想政治理论课研究专项项目1项;省社科基金一般项目(后期资助项目)1项;湖北省高等公司哲学社会科学研究重大项目1项;湖北省教育科学规划2023年度课题立项2项;教育厅哲学社会科学研究重点项目1项;高等公司哲学社会科学研究专项任务项目(思想政治理论课)3项,国家治理湖北省协同创新中心2023年度开放课题项目1项。出版专著1部;教师参与研究成果被湖北省政协采纳;教师团队参研项目获省党建研究重要课题立项;1篇论文获省高校统战理论研究会理论成果二等奖。

